米乐M6(中国大陆)官方网站-米乐官方首站

米乐M6:【最全】2025年中国环保设备行业上市公司全方位对比(附业务布局、业绩对比、业务规划等)-米乐M6官方网站
热门关键词: 2025 2026
您的位置: 主页 > 环保快讯 > 公司资讯

环保快讯

全国服务热线

021-66345203

米乐M6:【最全】2025年中国环保设备行业上市公司全方位对比(附业务布局、业绩对比、业务规划等)

作者:小编时间:2025-08-25 22:51 次浏览

信息摘要:

  :环保设备行业上市公司汇总;环保设备行业上市公司基本信息;环保设备行业上市公司环保设备业务布局。   目前,我国环保设备相关产业链上游原材料产...

  :环保设备行业上市公司汇总;环保设备行业上市公司基本信息;环保设备行业上市公司环保设备业务布局。

  目前,我国环保设备相关产业链上游原材料产业包括钢材、锻件、铝材等,中游环保设备上市企业有龙净环保、菲达环保、复洁环保等,下游应用场景主要是环境治理的运营企业,如高能环境、瀚蓝环境等,产业链各个环节具体上市公司包括:

  环保设备产业链的上市企业遍布全国多个省份,其中主要集中在华东沿海省份。其中浙江省环保设备上市企业数量最多,具体包括盈峰环境、菲达环保、德创环保等。

米乐M6:【最全】2025年中国环保设备行业上市公司全方位对比(附业务布局、业绩对比、业务规划等)(图1)

  从环保设备行业上市公司境内外业务布局对比来看,当前大部分环保设备企业布局国内市场,宝丽洁布局国外市场比例相对较高,国外业务收入占比超过20%。从各个企业环保设备收入占比情况来看,大部分企业除了从环保设备的生产销售的占比较高,超过90%的企业有龙净环保、菲达环保、复洁环保、青达环保、节能环境、宝丽洁等。

米乐M6:【最全】2025年中国环保设备行业上市公司全方位对比(附业务布局、业绩对比、业务规划等)(图2)

  从环保设备行业上市公司已披露的业务业绩对比来看,在已披露与环保设备相关业务收入情况的企业来看,2024年盈峰环境、龙净环保的环保设备业务收入相对较高。从环保设备市场需求现状以及供求关系来看,以中国环保设备代表性厂商为例,青达环保的的产销率整体维持在100%左右,碧兴物联大多数仪器及系统在2024年的产销率小于100%。力合科技、聚光科技、雪迪龙的产销率大于100%,反映2024年这些企业的产品供不应求。

米乐M6:【最全】2025年中国环保设备行业上市公司全方位对比(附业务布局、业绩对比、业务规划等)(图3)

米乐M6:【最全】2025年中国环保设备行业上市公司全方位对比(附业务布局、业绩对比、业务规划等)(图4)

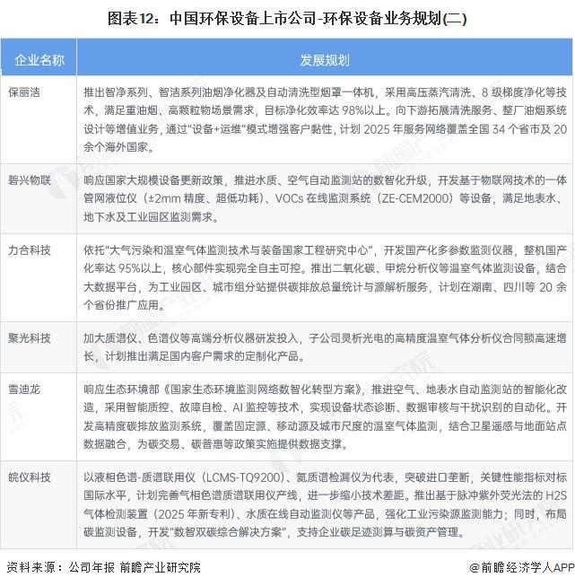
  多数企业将研发投入聚焦于智能化、低碳化、高端化领域,例如复洁环保的绿氢制备、力合科技的碳监测设备、皖仪科技的国产替代质谱仪等,均体现技术突破对业务增长的核心支撑。菲达环保、碧兴物联积极响应设备更新专项政策,通过政策适配性产品开发抢占市场先机。盈峰环境、聚光科技则从单一设备制造商向“设备+服务+数据”综合服务商转型,强化客户粘性与盈利模式创新。

米乐M6:【最全】2025年中国环保设备行业上市公司全方位对比(附业务布局、业绩对比、业务规划等)(图5)

米乐M6:【最全】2025年中国环保设备行业上市公司全方位对比(附业务布局、业绩对比、业务规划等)(图6)

  更多本行业研究分析详见前瞻产业研究院《中国环保设备行业市场前瞻与投资战略规划分析报告》

  同时前瞻产业研究院还提供产业新赛道研究、投资可行性研究、产业规划、园区规划、产业招商、产业图谱、产业大数据、智慧招商系统、行业地位证明、IPO咨询/募投可研、专精特新小巨人申报、十五五规划等解决方案。如需转载引用本篇文章内容,请注明资料来源(前瞻产业研究院)。

  更多深度行业分析尽在【前瞻经济学人APP】,还可以与500+经济学家/资深行业研究员交流互动。更多企业数据、企业资讯、企业发展情况尽在【企查猫APP】,性价比最高功能最全的企业查询平台。

  特别声明:以上内容(如有图片或视频亦包括在内)为自媒体平台“网易号”用户上传并发布,本平台仅提供信息存储服务。

  25岁女子疑遭家暴去世,已被刑拘的26岁丈夫系当地检察院劳务派遣人员,无公务员编制和警号

  25岁女子疑遭家暴去世,家属整理事发后时间线透露:怀疑男方母亲销毁房内监控

  鲁迅长孙周令飞已戒烟30年,谈“鲁迅抽烟墙画”被投诉:大家心里都有一把尺子

  米乐官方入口

  大盘逼近3900点,大学生涌入A股:某大三同学年内收益率27%;另有大二同学加仓至30万元

  国安4-0升第2距榜首1分 送三镇8轮不胜 张玉宁进工体第800球+伤退

  TGA无畏契约ANTGAMER福州站赛 电竞蜂代表队Diamond1夺冠晋级

  jiejie首秀失败!BLG2-0横扫FPX!jiejie潘森效果不佳,惨遭碾压

  8月30前完成!山东教育云平台综合素质评价填写保姆级教程!附密码找回、修改

【热门推荐】

返回列表 本文标签: 2024环保设备